米兰·网站

米兰·网站 行业资讯 政策法规 产业市场 节能技术 能源信息 宏观环境 会议会展 活动图库 资料下载 焦点专题 智囊团 企业库
宏观环境  中国节能产业网 >> 宏观环境 >> 商业资讯 >> 正文
空气能热泵到底能不能在北方用?这个省最低气温零下40度都在用
来源:中国节能产业网 时间:2018-11-26 17:31:38 用手机浏览

空气能热泵到底适不适合北方地区使用,一直以来都有很多说法。有人认为,空气能热泵就是个南方产品,在北方地区根本就不能使用;也有人认为,虽然目前空气能热泵的耐低温技术得到了很大的提升,可以应用在北方采暖市场,但仅限于华北平原这些冬季不太冷的地区,到了东北、西北等这些地方,空气能热泵就跟电加热没多大区别了。

那么空气能热泵的耐寒能力究竟怎么样呢?在东北、西北等地又是否能正常运行呢?

以吉林省为例。吉林位于我国东三省,冬季气温寒冷漫长,最冷月(一月)日平均气温-17.9°C、平均最低气温-28.9°C,历史日最低气温-40.2°C。因此空气能热泵要在吉林推广,就需要拥有很强的耐寒能力。

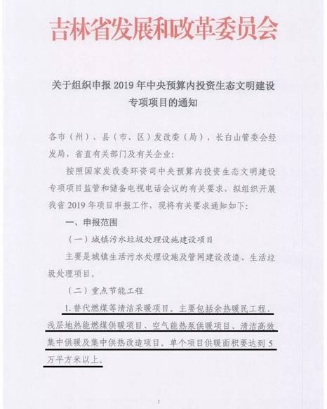
据笔者了解,在今年6月的时候,吉林省住房和城乡建设厅、吉林省财政厅、吉林省能源局联合印发的《关于组织申报2018年度可再生能源建筑应用示范项目的通知》,将空气能热泵列入吉林省2019年可再生能源等类型项目,对使用空气能热泵技术供热制冷的项目将给予每平方米60元的奖补。此举说明空气能热泵的耐寒能力,已经得到吉林省当地政府的认可,认为其可以在当地正常使用且能满足供暖要求。

6b624d665b51d99b473ca5731fb248a0

实际上,目前吉林省内已经有不少地区的建筑已经开始使用空气能热泵。比如吉林延吉香山国际办公大楼就使用了纽恩泰低温空气能热泵,为整个大楼2300平米建筑提供采暖服务。纽恩泰低温空气能热泵采用中间喷射的涡旋热泵专用压缩机,以及带经济换热器的系统设计,构成低温喷气增焓热泵系统,无需电辅助加热,实现-25℃低温环境下的稳定制热,足以满足我国北方大多数地区的采暖需求。

IMG_256

据该项目负责人表示,“用纽恩泰空气能热泵不仅节能,而且采暖效果非常好,一月最冷的那几天,热泵机组也能正常工作,而且保证每个房间的温度都在20度以上,十分暖和。”



  作者单位:湖北大方锦佳置业有限公司


分享到:
米兰·网站相关的文章 iTAG:
没有米兰·网站相关的文章
频道推荐
服务中心
微信公众号

CESI
关于本站
版权声明
广告投放
网站帮助
米兰·网站-米兰MiLan(中国)
网站服务
会员服务
最新项目
资金服务
园区招商
展会合作
中国节能产业网是以互联网+节能为核心构建的线上线下相结合的一站式节能服务平台。
©2007-2016 CHINA-ESI.COM
鄂ICP备16002099号
节能QQ群:39847109
顶部微信二维码底部
扫描二维码关注官方公众微信