米兰·网站

米兰·网站 行业资讯 政策法规 产业市场 节能技术 能源信息 宏观环境 会议会展 活动图库 资料下载 焦点专题 智囊团 企业库
宏观环境  节能产业网 >> 宏观环境 >> 商业资讯 >> 正文
专家齐聚第三届全球食品安全共治论坛,启动食品安全知识中心网站
来源:节能产业网 时间:2020/10/21 9:57:16 用手机浏览

-- 创造共享价值,促进社会共治,2020年沃尔玛和沃尔玛基金会项目最佳实践分享

今天,沃尔玛食品安全协作中心(以下简称“中心”)在北京举办了第三届“全球食品安全共治论坛”,并正式启动了促进食品安全科学知识普及的食品安全知识中心网站。此次论坛上,来自国内外食品安全领域的顶尖学者、行业组织领导和商界领袖齐聚一堂,分享在新冠疫情全球大流行的挑战下,继续推进食品安全的有效途径与方法。在不同的项目与合作伙伴中,社会共治、跨学科合作以及高效沟通等已成为解决当今最紧迫食品安全挑战的关键举措。此次论坛通过线上和线下相结合的方式举办,吸引了来自全球食品安全领域约150名代表的参与互动。

主旨演讲嘉宾:凯瑟琳-麦克劳夫林、胡锦光(上排左起);陈君石、博瑞丹(下排左起)

沃尔玛和沃尔玛基金会于2016年10月宣布在五年内投资2500万美元用于应用科学、教育和传播领域的研究项目,助力中国提升食品安全水平。本次论坛邀请了获得沃尔玛和沃尔玛基金会支持的具有代表性的项目,由其项目负责人向与会嘉宾分享了各自的项目进展、科研成果以及项目当前与未来对食品行业产生的影响。

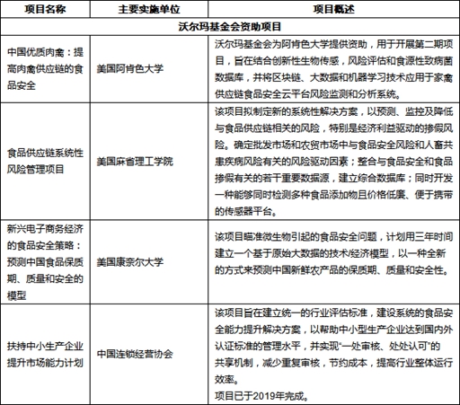
包括阿肯色大学、康奈尔大学、麻省理工学院、中国食品科学技术学会和中国儿童少年基金会在内的五家机构代表在活动中介绍了部分项目的设计理念和目标、在过去一年所取得的阶段性成果、最佳实践经验和未来的规划等内容。这些项目的研究方向涵盖了广泛的食品安全议题,包括禽肉供应链的食品安全、食品保质期及质量与安全管理、食品供应链系统性风险管理以及儿童与消费者食品安全科普教育等。这些项目共同的宗旨是通过创新与合作,推动中国食品安全水平的提升,为全行业和消费者创造共享价值。

新冠疫情的暴发使全球食品安全成为亟待解决的问题。随着数次涉及食品从业人员与消费者的疫情暴发,国家卫生健康委员会及时更新了防护指南,并号召全食品行业共同行动。通过近年来的努力,食品安全协同治理已成为应对全球化食品供应链挑战的有效方式,并在应对新冠疫情过程中再次验证了其有效性。与此同时,疫情还凸显了跨学科与跨领域解决方案在提升食品安全方面的必要性。因此,全球食品安全共治论坛的召开恰逢其时,为各界共同探讨新冠疫情下的全球食品安全解决方案提供了合适的契机与平台。

“食品安全知识中心”网站正式上线

在此背景下,中心建立了食品安全知识中心网站,旨在通过提供重要的、科学的信息和培训材料,促进食品安全知识在中国食品行业和全球食品供应链中的普及。与其他食品安全科普网站不同的是,该知识中心网站面向从“农田到餐桌”的中国食品行业,涵盖一系列包括智慧供应链、可追溯、减少食源性疾病、食品安全文化以及预防食品欺诈在内的重要食品安全主题,提供来自顶尖食品安全专家的观点,分享他们在各自领域的真知灼见。此外,网站还提供了培训材料和出版物等内容,供食品行业的相关人士参考。同时,食品安全知识中心网站特别设立了编辑委员会,由食品安全领域具有影响力的国内外专家组成。在知识中心筹备阶段,他们为网站的战略发展方向和内容提供了指导和支持。今后,他们将继续负责为网站提供战略性建议和专业领域见解,确保网站提供重要的、科学的、实用的信息和培训资料。食品安全知识中心网站将不断更新精选自全球的最新材料,并根据中国食品行业需求的变化,提供行业最需要的原创内容。

沃尔玛食品安全协作中心执行主任严志农博士在开幕致辞中谈到,“疫情之下,这些项目的进展让我们深受鼓舞。同时,这也表明在学术界、行业协会和企业等利益相关方的共同努力下,我们通过分享成功经验与最佳实践,能够为提升食品安全创造价值。只有通过合作,食品安全所面临的复杂挑战才能够得以解决,中国的食品安全水平才能够提升。”

沃尔玛全球执行副总裁和首席可持续发展官、沃尔玛基金会主席凯瑟琳•麦克劳夫林回顾了过去四年沃尔玛基金会资助的项目所取得的成就,并分享了这些跨学科项目的合作方式在食品供应链的复杂体系中对于提升食品安全水平所起到的积极作用。

中国人民大学食品安全治理协同创新中心管委会主任、山姆·沃尔顿食品安全法教席胡锦光教授在致辞时分享了中国食品安全法治新动向,他说:“中国食品安全立法的动向主要有两方面,一是继续贯彻‘四个最严’,以最严谨的标准、最严格的监管、最严厉的处罚、最严肃的问责,进一步加强食品安全工作;另一方面是改善营商环境,坚决守住食品安全底线。两者都是可取的,但是要取得一定的平衡。目前《食品安全法》和《行政处罚法》都在修改的过程中,希望这两点都能兼顾到。”

食品安全创新与食品安全教育小组讨论

开幕致辞后,沃尔玛美国及全球食品安全创新高级总监特哈斯•巴特主持了以“创新”为主题的第一个小组讨论。参与本组最佳实践分享的项目包括:阿肯色大学的“中国优质肉禽:提高肉禽供应链的食品安全”、康奈尔大学的“预测中国食品保质期、食品质量和食品安全的建模方法”和麻省理工大学的“食品供应链系统性风险管理项目”。

本次论坛的第二个小组讨论围绕“教育”这一主题展开,由严志农博士主持。两个项目参与了讨论与分享,分别是:中国食品科学技术学会的“食品安全公众教育”与中国儿童少年基金会的“全国儿童食品安全守护行动”。在讨论环节中,项目代表就食品行业中与消费者及家庭中的食品安全教育进行了比较,并探讨了食品安全教育的协同效应。

中国工程院院士、国家食品安全风险评估中心研究员和总顾问陈君石教授和沃尔玛全球公共政策和政府事务高级副总裁进行了总结发言。陈君石院士表示:“沃尔玛和沃尔玛基金会资助的项目已获得了一些可喜的阶段性成果,这些项目的完成会对提高我国食品产业链的安全保障水平做出贡献。会议通过分享这些项目的成果与经验,希望通过企业、学术机构等相关方的共同努力,进一步推动中国和全球食品安全的发展。”

博瑞丹说:“今年的活动再次强调了沃尔玛食品安全协作中心的宗旨与使命。面临疫情带来的挑战,跨学科与跨领域的合作显得尤为重要。今天,通过回顾过去四年的发展并见证众多行业专家做出的承诺,我再次坚定了对大家协力合作、研拟长期解决之策的信心。我想起一句中国的民间谚语 --‘摸着石头过河’,我想,尽管未来仍有许多不确定性,但我们将共同探索与创新,稳扎稳打地改善食品安全,提升消费者的信任。”

关于沃尔玛和沃尔玛基金会资助项目

声明:转载目的在于传递更多信息,文章版权归原作者所有,内容为作者个人观点。本站只提供参考并不构成任何投资及应用建议。如涉及作品内容或其它问题,请在30日内与工作人员联系(附联系方式),我们将第一时间与您协商。谢谢支持!



分享到:
米兰·网站相关的文章 iTAG:
没有米兰·网站相关的文章
频道推荐
服务中心
微信公众号

CESI
关于本站
版权声明
广告投放
网站帮助
米兰·网站-米兰MiLan(中国)
网站服务
会员服务
最新项目
资金服务
园区招商
展会合作
节能产业网是以互联网+节能为核心构建的线上线下相结合的一站式节能服务平台。
©2007-2020 CHINA-ESI.COM

节能QQ群:39847109
顶部微信二维码底部
扫描二维码关注官方公众微信